01. [ロードマップ]オンボーディングと進め方について
プラン💰
-
https://menta.work/plan/442?ref=
- インフラ・クラウド・SREエンジニア教育
- 週1もしくは隔週 1on1・ペアプロ
- インフラ・クラウド・SREエンジニア教育
- https://speakerdeck.com/rvirus0817/menta-sabaenziniajiao-yu-nituite
ロードマップ👨💻

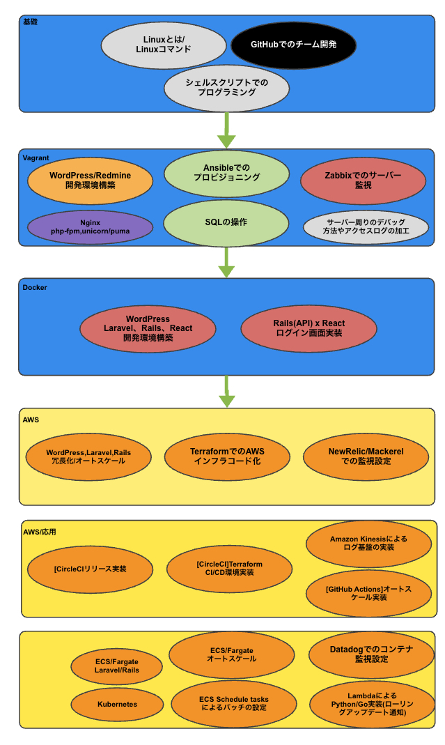
具体的な課題🥺
- 01. オンボーディングと進め方について
- 01-2.プルリクエストの書き方
- 02. 初期設定と準備
- 03. Linux標準教科書を進める
- 04. index.htmlをpushしてプルリクエストを出す
- 05. プロセス監視用シェルスクリプトの作成
- 06. 引数を指定してvagrantコマンドが実行できるようにシェルスクリプトを作成
- 07. アクセスログの加工を行う
- 08. Vagrant/MultipassでWordPressの構築をする
- 09. Vagrant/MultipassでRedmineを構築する
- 10. SQLを利用したWordPressのデータベース操作
- 11. AnsibleでWordPressの構築をインフラコード化する
- 12. Vagrant/MultipassでZabbixサーバーを構築する
- 13-1. DockerでWordPressの開発環境を構築する
- 13-2. DockerでLaravel開発環境を構築する
- 13-3. DockerでRails開発環境を構築する
- 13-4. DockerでRails/APIとReactの開発環境を構築してログイン画面を実装
- 14-1. AWSでEC2を利用してWordPressを構築
- 14-2. AWSでEC2を利用してLaravel環境を構築
- 14-3. AWSでEC2を利用してRails環境を構築
- 15. Mackerel/New Relicでオブザーバビリティ/SLI/SLOの設定を行う
- 16. TerraformでAWSの設定をコード化する
- 17. [CircleCI]mentaリポジトリを継続的デプロイ
- 18. [CircleCI]TerraformによるCI/CDの実装
- 19. [GitHub Actions]AWSでAppサーバーのオートスケール実装
- 20. Amazon Kinesisによるログ基盤を実装する
- 21-1. ECS/FargateでLaravel環境を構築
- 21-2. ECS/FargateでRails環境を構築
- 22. DockerでKubernetes上にWordPressを構築する
※課題アップデート
- 2024
- New Relicでオブザーバビリティ/SLI/SLOの設定する課題が増えました!
- DockerでKubernetesを構築する課題が増えました!
- 2025
- Rails(API) x Reactでログイン画面を実装する課題が増えました!
現在のメンティー🫡
- メンバー
- https://github.com/miyamondo/menta/
- https://github.com/n-has3/menta
- https://github.com/nayataiyo/menta
- https://github.com/kiyomura10/menta/
- https://github.com/toku360/menta/
- https://github.com/ballena02/menta
- https://github.com/sasabayashi-cloud/menta
- https://github.com/shu-bit/MENTA
- https://github.com/Taichi-Dev-1222/menta
- https://github.com/sakih5/menta
- https://github.com/shuto24/menta
- https://github.com/michinobu1111/menta
初期設定と準備
https://adachin.kibe.la/shared/entries/b301be41-0a03-4895-8afb-fbda1beaaab3
GitHubでの課題管理とプルリクエストによるレビュー(進め方)🤲
- issueで課題を管理します

- プルリクエストで実際にコードレビューを行います

- プルリクエストで守ってほしいこと(絶対に読んでください!)
https://adachin.kibe.la/shared/entries/cfc44641-1fe5-4a5a-85bd-b9ce6671e421
TechBull/コミュニティ🎈

技術ブログの参加は誰でも可能です!書きたくなったらDMしてください!
- コミュニティガイドラインポリシー (必ず見ましょう!)
https://adachin.kibe.la/shared/entries/a213601e-47ab-4227-8d26-5e95dbc39f9f
- TechBull運営メンバー
#dev_mokumokuチャンネルでの概要と目的🤔
#dev_mokumokuチャンネルへのアウトプット、輪読会や飲みのみであればコミュニティ参加は無料となります。
- https://blog.adachin.me/archives/48712
- https://speakerdeck.com/rvirus0817/mentawo5nian-yatutemite-mentaringudeyi-shi-siteirukoto

dev_mokumokuチャンネルでのルール🏃

- チャンネルでアウトプットしてほしいこと
- 今日やったこと
- 気づいたこと
- 次やること
- 困っていること
-
進捗状況は必ず報告すること📖
-
他のメンティーの進捗状況は必ず絵文字でリアクションしよう!👍
-
他のメンティーさんに対してコメントをしてあげよう!😄
-
技術的にわからない部分はこのチャンネルでもいいし、DMで聞いてもOK🤫
- 質問する際は、単に「わからない」と伝えるのではなく、以下を心がけること
- 調査結果: どのような情報を調べ、何がわかったのか
- 問題点の論理的な考察: 調査結果に基づき、何が問題だと考えられるのか、その理由
- 試した設定と仮説: どのような設定を試し、どのような結果を期待したのか
- ペアプロでの画面共有は事前にスケジュールを相談すること
- 質問する際は、単に「わからない」と伝えるのではなく、以下を心がけること
-
それ以外のチャンネル
- #member (自己紹介/全体にイベントシェア)
- #dev_events(イベントシェア)
- #dev_books(技術書シェア)
- #dev_zatsh(ゆるい雑談)
- #dev_mentee(ロードマップ)
- #ask_dev_sre(SRE関連)
- #ask_dev_backend(バックエンド/サーバーサイド関連)
- #ask_dev_frontend(フロントエンド関連)
- #ask_dev_db-data-ai(DB/機械学習/AI関連)
- #dev_blog(個人的な記事やスライドのアウトプット関連)
- #club_sake (飲み!)
- #club_gadget(ガジェット話)
#ask_menteeチャンネルでの目的🙋♂️
ロードマップを契約している方のみで、 メンティー同士や運営チームに課題の相談ができます!また、課題のプルリクなどの報告もこちらでお願いします。
- 技術相談メンバー
- adachi.ryo
- hara.koji
- aikawa.masashiro
- naya.taiyo
#dev_1on1チャンネルについて


Slack/Google Meetで行います。#dev_1on1 チャンネルで、いつ実施してほしいか、何を話したいのか事前に安達もしくは運営メンバーにチャンネルで相談してください。
※受け入れ1on1は運営チームにやってもらいます。ざっくばらんにお互いのことを知りましょう
- 運営メンバー
https://techbull.cloud/member - adachi.ryo
- hara.koji
- aikawa.masashiro
- naya.taiyo
メンティー同士/卒業生/シニアエンジニアとの1o1も可能です!気楽に話してみましょう!
- 複数人で通話したい場合
安達からGoogle Meetのリンクをもらってください。
もくもく会について
- #dev_mokumokuチャンネル
- イベントページ

転職実績🛠️
https://adachin.kibe.la/shared/entries/2396fcd0-f833-403b-80c8-ec7c9e91209d
輪読会📖

- 毎週土曜日に輪読会を行っています(現在は中止)
- 22:30〜
- プランを卒業したメンバーも気楽に参加できます
- 現場での経験をシェアできるので非常に勉強になります
- 当日参加できなかった場合はYouTubeで限定公開もしています
- オススメの技術書
- 進め方
定期飲み会/オフ会🍻


#club_sakeちゃんねるではメンティー同士のコミュニケーション活性化と仲間を増やすために、定期で飲み会を開催しております。ぜひ気楽に参加してみてください!
LT大会📅



TECH WORLD 市川さんにも動画やLT大会で協力いただいてます!
https://youtu.be/2aopnPQJLVA?si=SdJWPpMRj7B0jvZ5


times_ichikawa_techwordで分報を行っています!